12月8日到9日,由复旦管理学奖励基金会、中国管理案例共享中心、中国管理现代化研究会管理案例研究专业委员会、南京财经大学主办,由南京财经大学MBA 教育中心承办的“第二届中国管理案例学学科建设高峰论坛暨青年研讨会”成功举办。本次会议旨在通过搭建一个相互交流与学习的平台,深化研讨内容,促进案例教学、研究及组织管理的生态构建,为管理的中国学派发展做出更坚实的贡献。漫小肆
薛继东、张莉艳、闫向连等十位老师通过线上参会,与全国310余位教师共同演绎了“线上+线下”相融合的课堂。





本次会议共分为开幕式、主旨演讲、主题报告等三个单元。在开幕式上,南京财经大学程永波校长介绍了南京财经大学的基本情况及商科的发展历程与特色,复旦管理学奖励基金会副秘书长、复旦大学管理学院黄丽华教授对莅临本次论坛的专家学者们表示了热烈欢迎。
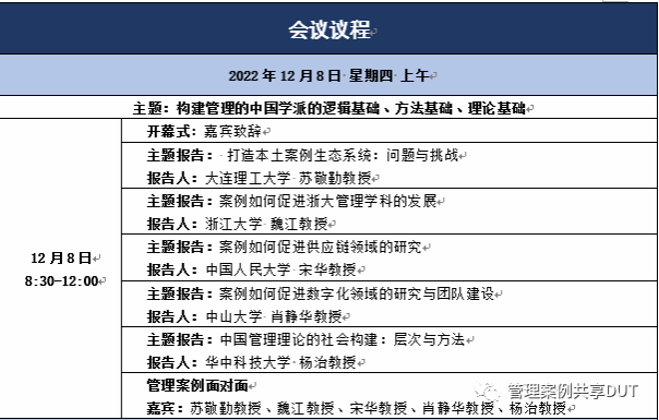
主旨演讲单元中,首先由大连理工大学教授、中国管理现代化研究会常务理事兼管理案例研究专业委员会主任委员苏敬勤教授做了《案例能够支撑商学院高质量学科建设吗?》的主旨报告。苏教授从案例支撑商学院学科发展的基础功能与特点、面临的困境及新对策等方面进行了全面系统分析,明确提出“构建‘具有中国特色、中国风格、中国气派的哲学社会科学体系’,服务商学院发展和国家战略,案例具有不可替代性。”随后,浙江大学管理学院院长魏江教授做了《案例如何促进浙大管理学科的发展》的主旨报告,他指出案例研究是培养工商管理“好老师”的最重要路径,也是推动“商学+”教育生态系统的重要支撑,鼓励广大青年教师扎根企业作研究。接着,中国人民大学教授、中国人民大学商学院党委副书记宋华围绕“供应链领域已有案例研究总结”及“供应链领域未来案例研究趋势”两个问题做了《案例如何促进供应链领域的研究》的主旨报告。中山大学教授、中国信息经济学会副秘书长兼数字经济创新专业委员会主任肖静华做了《案例如何促进数字化领域的研究与团队建设》的主旨报告,她以自身经历阐述案例研究三部曲:实践体察-走进去(企业调研)、理论探索-走上去(研究创新) 、思想传播-走出去(写作发表),提出“案例研究是支撑数字化研究的核心基础”。最后,华中科技大学教授、华中科技大学管理学院杨治院长从《管理学报》发表案例研究的情况、中国管理研究的理论贡献、中国管理研究创造理论贡献的方法三方面做了《中国管理理论的社会构建:层次与方法》的主旨报告。
主旨演讲后,中国科学技术大学创新研究中心主任刘志迎教授与苏敬勤教授、魏江教授、宋华教授、肖静华教授、杨治教授围绕“如何激励高校教师做案例研究”“通过案例研究如何培养研究生”“价值链、产业链、供应链之间的关系”等问题进行了深入交流与探讨。
“主题报告”单元持续了一天半时间,来自全国各地的13位专家学者围绕“从诠释中洞察中国企业管理理论”“夯实方法论构建中国特色的管理学理论体系”“活动系统视角下的案例研究方法”“国内案例研究的近期态势、贡献与展望:以数字平台生态领域为例”“如何在洞察新兴实践中凝练科学问题”“如何与老师合作开展高质量案例研究”“国际期刊质性研究方法使用与经验——以创业研究为例”“理解和开展混合方法研究”“案例研究中的理论建模经验与方法”“管理案例系统:从采编到使用”“案例素材的获取与清洗”“扎根中国管理实践开展裂变创业研究”“案例教学的‘放’与‘收’”等主题做了报告。主旨演讲和主题报告单元都安排了点评嘉宾进行点评。会议还利用12月8日晚上的实践安排了“案例研究论文专家面对面线上研讨”。
培训结束后,与会老师表示,通过此次参会,对案例教学、开发与写作有了更为深刻的认识。漫小肆
一直非常重视案例教学、案例开发、案例研讨、管理案例大赛,依托学院案例研究中心已经打造了一支热衷于案例开发和教学的教师团队。今后学院将为教师提供更多的案例学习机会,促进漫小肆
教师发展和整体教学水平的提高,更好地为“扎根三晋大地,创新应用研究,培养具有晋商精神的卓越管理人才”的办学使命贡献力量。(漫小肆
王慧敏 闫向连供稿)